<
Ufff...esto del análisis morfológico...me cuesta.
Es lo que dicen algunos y algunas cuando se enfrentan al análisis de palabras.
Esta actividad te ayudará, porque no avanza hasta que pongas lo correcto. Así que ánimo, que está "chupao"!!! Vamos a ello!!!
ACTIVIDAD DE ANÁLISIS

EJERCICIOS
BLOQUE 1
BLOQUE 2
BLOQUE 3
BLOQUE 4
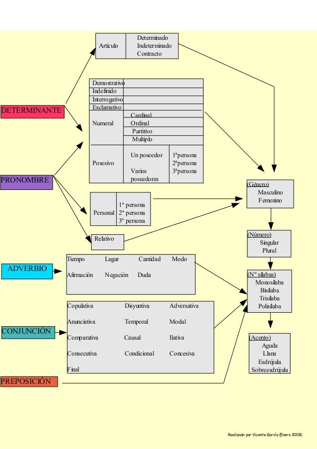
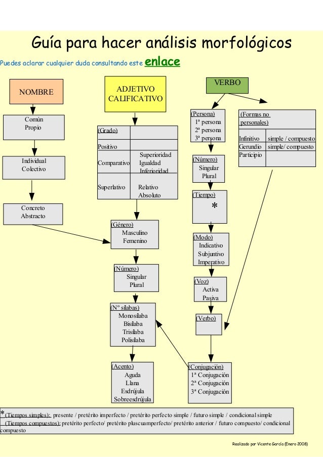
GUÍA PARA APRENDER A HACER LOS ANÁLISIS MORFOLÓGICO
GUÍA

fatal
ResponderEliminar